aligned chromatogram class More...
#include <AlignedChromatogram.h>


Public Member Functions | |
| AlignedChromatogram (kome::objects::Chromatogram &org, Alignment *align) | |
| constructor More... | |
| virtual | ~AlignedChromatogram () |
| destructor | |
Public Member Functions inherited from kome::objects::Chromatogram | |
| Chromatogram (Sample *sample) | |
| constructor More... | |
| virtual | ~Chromatogram () |
| destructor | |
| void | setOperationFlag (const bool op) |
| sets the operation flag value More... | |
| bool | getOperationFlag () |
| gets the operation flag value More... | |
| void | setId (int id) |
| sets chromatogram id More... | |
| int | getId () |
| gets chromatogram id More... | |
| Sample * | getSample () |
| gets sample More... | |
| void | setName (const char *name) |
| sets chromatogram name More... | |
| const char * | getName () |
| gets chromatogram name More... | |
| void | setMz (const double mz) |
| sets m/z More... | |
| double | getMz () |
| gets m/z More... | |
| void | setGroup (DataGroupNode *group) |
| sets spectrum group More... | |
| DataGroupNode * | getGroup () |
| gets spectrum group More... | |
| void | setIcon (const char *icon) |
| sets icon name More... | |
| const char * | getIcon () |
| gets icon name More... | |
| void | setTitle (const char *title) |
| sets title More... | |
| const char * | getTitle () |
| gets title More... | |
| kome::core::Properties & | getProperties () |
| gets properties More... | |
| kome::core::Properties & | getUserProperties () |
| gets user properties More... | |
| void | setAutoCreated (const bool autoCreated=true) |
| sets auto created flag More... | |
| bool | isAutoCreated () |
| gets auto created flag value More... | |
| void | setVisible (const bool visible) |
| sets the visible flag More... | |
| bool | isVisible () |
| gets the visible flag value More... | |
| void | setOrgChromatogram (Chromatogram *chrom) |
| sets original chromatogram More... | |
| Chromatogram * | getOrgChromatogram () |
| gets original chromatogram More... | |
| void | setQ1 (const double q1) |
| sets the Q1 Mass More... | |
| double | getQ1 () |
| gets the Q1 Mass More... | |
| void | setQ3 (const double q3) |
| sets the Q3 Mass More... | |
| double | getQ3 () |
| gets the Q3 Mass More... | |
| kome::core::XYData * | getXYData () |
| gets xy data from data manager More... | |
| void | deleteXYData () |
| deletes xy data of data manager | |
| void | getXYData (kome::core::XYData *const xyData, const bool op) |
| gets chromatogram data points More... | |
| Spectrum * | searchSpectrum (const double rt, const SearchType search=SEARCH_NEAR) |
| searches spectrum More... | |
| void | getSpectra (DataSet &dataSet, const double startRt, const double endRt, const SearchType startSearch=SEARCH_NEAR, const SearchType endSearch=SEARCH_NEAR) |
| get spectra in specified RT range More... | |
| double | getMass (const unsigned int index) |
| gets mass More... | |
| int | getMsStage (const unsigned int index) |
| gets MS stage More... | |
| double | getPrecursor (const unsigned int index) |
| gets precursor mass More... | |
| void | getProperties (kome::core::Properties &properties) |
| gets spectrum and spectrum group properties More... | |
| void | getUserProperties (kome::core::Properties &userProperties) |
| gets chromatogram and chromatogram group user properties More... | |
Protected Member Functions | |
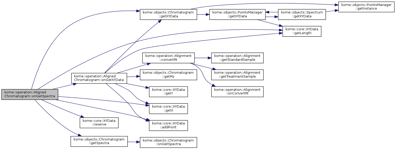
| virtual void | onGetXYData (kome::core::XYData *const xyData) |
| This method is called by getXYData method (override method) More... | |
| virtual void | onGetSpectra (kome::objects::DataSet &spectra, const double startRt, const double endRt, const kome::objects::SearchType startSearch, const kome::objects::SearchType endSearch) |
| This method is called by searchSpectrum or getDataSet method (overriede method) More... | |
| virtual double | onGetMass (const unsigned int index) |
| This method is called by getMass method (override method) More... | |
| virtual int | onGetMsStage (const unsigned int index) |
| This method is called by getMsStage method (override method) More... | |
| virtual double | onGetPrecursor (const unsigned int index) |
| This method is called by getPrecursor method (override method) More... | |
Protected Attributes | |
| kome::objects::Chromatogram & | m_org |
| Alignment * | m_align |
Protected Attributes inherited from kome::objects::Chromatogram | |
| Sample * | m_sample |
| DataGroupNode * | m_group |
| std::string | m_name |
| double | m_mz |
| std::string | m_icon |
| std::string | m_title |
| kome::core::Properties | m_props |
| kome::core::Properties | m_userProps |
| bool | m_autoCreated |
| bool | m_visible |
| Chromatogram * | m_orgChrom |
| bool | m_op |
| int | m_chromId |
| double | m_q1 |
| double | m_q3 |
Additional Inherited Members | |
Static Public Member Functions inherited from kome::objects::Chromatogram | |
| static bool | isCommonProperty (const char *key) |
| check whther the specified property key is common property or not More... | |
Static Protected Attributes inherited from kome::objects::Chromatogram | |
| static std::vector< std::string > | m_commonProps |
aligned chromatogram class
Definition at line 26 of file AlignedChromatogram.h.
| kome::operation::AlignedChromatogram::AlignedChromatogram | ( | kome::objects::Chromatogram & | org, |
| Alignment * | align | ||
| ) |
constructor
| [in] | org | original chromatogram |
| [in] | align | alignment |
Definition at line 28 of file AlignedChromatogram.cpp.

|
protectedvirtual |
This method is called by getMass method (override method)
| [in] | index | data index |
Implements kome::objects::Chromatogram.
Definition at line 97 of file AlignedChromatogram.cpp.

|
protectedvirtual |
This method is called by getMsStage method (override method)
| [in] | index | data index |
Implements kome::objects::Chromatogram.
Definition at line 102 of file AlignedChromatogram.cpp.

|
protectedvirtual |
This method is called by getPrecursor method (override method)
| [in] | index | data index |
Implements kome::objects::Chromatogram.
Definition at line 107 of file AlignedChromatogram.cpp.

|
protectedvirtual |
This method is called by searchSpectrum or getDataSet method (overriede method)
| [out] | spectra | spectra object to store spectra |
| [in] | startRt | start RT |
| [in] | endRt | end RT |
| [in] | startSearch | start search type |
| [in] | endSearch | end search type |
Implements kome::objects::Chromatogram.
Definition at line 64 of file AlignedChromatogram.cpp.

|
protectedvirtual |
This method is called by getXYData method (override method)
| [out] | xyData | object to store data points |
Implements kome::objects::Chromatogram.
Definition at line 44 of file AlignedChromatogram.cpp.

|
protected |
alignment
Definition at line 47 of file AlignedChromatogram.h.
|
protected |
original chromatogram
Definition at line 44 of file AlignedChromatogram.h.
1.8.6